近两年,身边很多父母朋友从让孩子们学习舞蹈画画转到学习编程,国内外资讯都在述说编程教育对孩子发展极其重要,不掌握编程技能未来会被社会淘汰的言论。但编程是会成为全球通用的“第三门语言”,还是资本市场上的泡沫骗局?现在是否应该让孩子学习编程?如果需要学习编程的话,什么时候开始学习,应该怎样学习?
我有个宝贝女儿,刚上小学。面对漫天盖地的编程教育,我带着焦虑感,花了很长一段时间去了解。对编程教育有了一些自己的看法,今天分享出来,是为了让宝妈和奶爸们少走弯路。
编程教育的兴起
编程教育是STEAM教育的分支。STEAM指的是科学(Science)、技术(Technology)、工程(Engineering)、人文艺术(Art)和数学(Mathematics),这个跨学科的教育理念旨在让孩子在科学、技术、工程和数学领域综合发展,从而提高其全球竞争力。
STEAM教育经过多年的发展,先掀起的是机器人教育热潮,比较有名的包括丹麦乐高玩具和韩国Roborobo机器人。机器人教育是在基础的积木拼接之外,通过托拉拽帮助孩子锻炼逻辑思维能力。由于能动手也能动脑,3-8岁的孩子还没有完全开始学科培训,有时间参加素质教育的培训,因此机器人教育的学习者大多是年龄比较小的孩子。
STEAM教育行业的真正转变发生在2013年,MIT在那一年发布了全新在线版Scratch 模块化编程语言,Scratch的出现极大的降低了编程门槛,使用者可以不认识英文单词,也可以不会使用键盘,构成程序的命令和参数通过积木形状的模块来实现,只需要用鼠标拖动模块到程序编辑栏就可以进行编程。编程教育因此开始大规模被认知和学习,美国市场上陆续开始有少儿编程培训教育公司成立,截止2019年,编程教育在美国的渗透率有公开资料说已经超过了40%。Scratch 模块化编程语言,使得在线软件编程教育得到了快速普及。
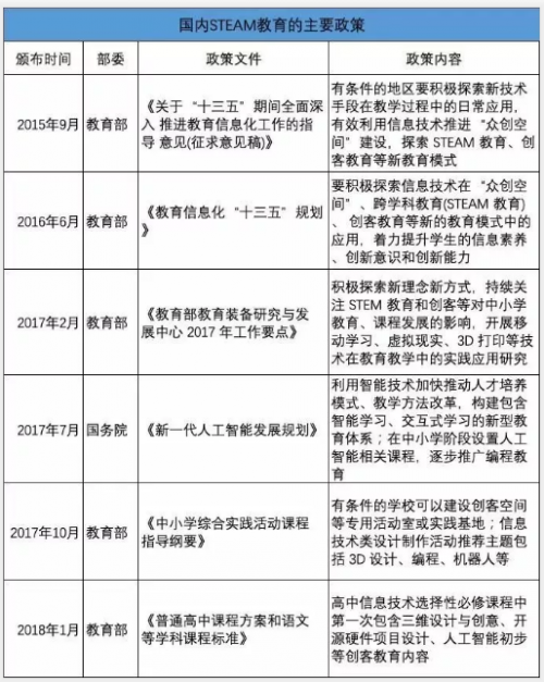
中国编程教育起步较晚。2015年教育部颁发了《关于“十三五”期间全面深入推进教育信息化工作的指导意见(征求意见稿)》,STEAM 概念首次被教育部引入指导文件,并开始进入国家层面的教育事业发展规划。此后,国家又陆续出台了一系列政策支持促进 STEAM 教育发展。国务院于2017年颁发《新一代人工智能发展规划》明确指出要在中小学阶段设置人工智能课程,大力推行编程教育。浙江新高考改革将信息技术加入选考科目,编程成为重要内容。广东2020年中小学加入编程教育,2023年列入高考选考科目。
从国家政策可看出,为了应对人工智能时代的人才竞争,国家将会在编程教育方面投入越来越多,对编程教育的重视度也逐年在提升。

“在未来,如果你的孩子懂编程,他就是未来世界的创造者;如果他不懂,他只是使用者。”前芬兰教育部长一语道破了编程对孩子未来发展的重要性。人工智能时代的来临,编程教育的发展,跟当年互联网时代的来临,计算机信息技术的发展如出一辙。人工智能时代的基础工具就是编程,编程教育或许是不可逆转的趋势,作为父母的我们不应视而不见,要以拥抱的心态接受它。
父母无需过度焦虑,切勿急功近利
新生代家长由于处在一个互联网时代的成长环境中,在观念上相较于上一代在教育观念上有很大的改变,会更加注重孩子未来社会竞争力的培养。易观万像分析显示,中小学教育或儿童教育用户具有明显的年龄和性别特征:女性在其中占比达到69.47%,结合年龄来看,超过50%的目标用户处于24-35岁的年龄区间。而从消费水平看,中等及以上消费群体占目标群体比重达到60.42,显示出良好的消费潜力。综合上述信息,可推测该目标群体主要由年轻父母组成,对在线编程教育接受度较高,且该群体大多有着中高消费能力。此外,像我这样的宝妈在家庭教育中扮演者主力角色。

父母为孩子考虑20年后的人生,希望孩子成年后具有足够的竞争力在社会生存,拥有温暖美好的人生,这是父母爱孩子的天性表现。人工智能时代的来临,编程教育确实有重要意义,但家长们也无需过度焦虑,要考虑孩子的实际情况、家庭的经济情况、明白学习编程的意义。切记不能有急功近利的想法,认为提前学习到更多更广的编程技能才是最好的。只有匹配的编程教育课程,才能让孩子更好地培养逻辑思维能力、创造力和想象力。

国际教育观察